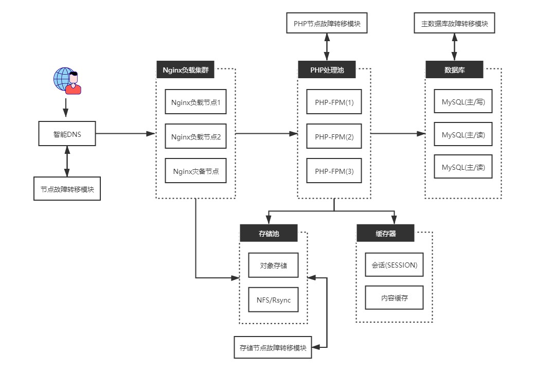
宝塔高性能集群架构图

宝塔开发团队为您提供一站式集群架构服务,
微信咨询

宝塔开发团队为您提供一站式集群架构服务,
微信咨询
| 宝塔集群架构 | 自建集群架构 | |
|---|---|---|
| 节点扩容 | 一键扩容,无需停止服务 | 手动扩容,需要停止部分服务 |
| 故障转移 | 监测到节点故障,自动将该节点移出集群,终端用户无感知 | 需人为通报故障,人工进行故障转移,终端用户感知明显, 甚至长时间无法访问 |
| 节点调度 | 监测到节点负载过高,自动减少请求分配 | 短时间内难以发现负载异常节点,无法进行精准调度, 可能导致集群大面积故障 |
| 高可用 | 99.99%可用度 | 靠天吃饭 |
| 服务保障 | 宝塔开发团队为您提供一站式集群架构服务 | 需要专门组建团队,维护成本高 |
宝塔团队拥有10多年服务器运维行业从业经验,购买宝塔软件即可解决运维问题。
开箱即用,快速部署线上运行环境。所见即所得的交互方式,方便、简洁、高效。
宝塔拥有20多人开发团队,针对相关行业深入优化,提供从硬件到服务的一站式解决方案。
宝塔负载架构支持弹性扩容,一个开发技术即可兼顾管理。无需再投入大量人力物力。
宝塔开发团队为您提供高性能负载解决方案
微信咨询
联系客服
高新技术企业编号GR201944000059 | 粤B2-20201398 | 粤ICP备17030143号 | 粤公网安备44190002003211号
Copyright © 2025 宝塔面板 | 让运维安全高效(www.bt.cn)广东堡塔安全技术有限公司 © 版权所有宝塔官网正在使用宝塔Linux面板维护管理并由 尊云云服务器 提供支持